天长市文旅发展(集团)有限公司:
你单位《关于核定天长市城区公共停车场收费标准的请示》收悉。
根据《安徽省定价目录》和《关于印发安徽省机动车停放服务收费管理办法的通知》(皖发改价费规〔2024〕4号)文件规定,经成本调查、征求意见、社会稳定风险评估等程序后,报市政府同意,现将天长市城区公共停车场机动车停放服务收费标准等有关事项批复如下:
一、收费标准
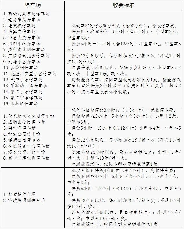
(一)具体收费标准和停车场位置及泊位数量,详见附件1、2。
(二)机动车停放时间超过24小时的,按标准重新计费。
(三)长期停放服务收费标准,由你单位按照不高于附件1收费标准的原则,与消费者协商确定。
(四)停放车型以机动车行驶证载明的车型为准。
二、免费规定
对执行公(任)务的军车、警车、消防车、救护车、救灾抢险车,有标识的行政执法车、市政服务车以及因自然灾害、公共卫生事件、社会安全事件等不可抗力影响,按照政府应急管理要求而临时停放的机动车、残疾人合法驾驶的专用机动车等,免收停车服务费。
三、收费票据
你单位收取机动车停放服务费,应当为机动车停放者提供合法的收费票据,或者提供收费票据获取渠道,未提供的,机动车停放者有权拒绝交纳停放服务费。
四、收费公示
你单位应严格执行明码标价规定,在停车场进出口的醒目位置设置停车收费公示牌,标明服务内容、收费依据、车辆类型、收费标准、计费办法、免费停放时间及免费停放车辆等,主动接受社会监督。
五、执行时间
本批复自2026年11月1日起执行,执行期间,如国家、省、市有新规定,按新规定执行。
天长市发展和改革委员会
2026年4月13日
停放服务收费标准

电话:0550-7036350 手机:18909602350
邮箱:1824488734@qq.com
地址:安徽省天长市天康大道65号(来信来稿,网络服务)
微信公众号

添加微信

Copyright © 天长市民网 备案号:皖ICP备2026005490号-1
皖公网安备34118102001378号